跳到主要內容區
Menu
敏實科大
網站地圖
招生資訊
Menu
組織介紹
成員資訊
單位位置
軍訓問答
兵役緩微目與答
折抵役期
活動記錄
專業研討
國防教育
校園安全
防制藥物濫用
交通安全
活動花絮
相關連結
教官值勤工作日誌
本功能需使用支援JavaScript之瀏覽器才能正常操作
首頁
獎學金公告
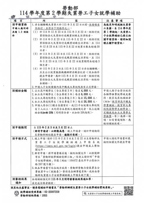
轉知-114學年度第2學期失業勞工子女就學補助(3/22止)
轉知-114學年度第2學期失業勞工子女就學補助(3/22止)
轉知-114學年度第2學期失業勞工子女就學補助(3/22止)
轉知-114學年度第2學期失業勞工子女就學補助(3/22止)
轉知-114學年度第2學期失業勞工子女就學補助(3/22止)
轉知-114學年度第2學期失業勞工子女就學補助(3/22止)
轉知-114學年度第2學期失業勞工子女就學補助(3/22止)
轉知-114學年度第2學期失業勞工子女就學補助,
自115年2月3日起受理申請,至115年3月22日截止,
檢送申請資訊宣傳單及說明摺頁如附
失業勞工子女就學補助宣傳單.jpg
失業勞工子女就學補助d1.jpg
失業勞工子女就學補助d2.jpg
瀏覽數:
友善列印
分享
Close (Esc)
Share
Toggle fullscreen
Zoom in/out
Previous (arrow left)
Next (arrow right)